<nobr class="cbd10yn"><ol class="udoweb"></ol></nobr>
歡迎訪問重慶光大産業有限公司官方網站 SRM平台(移動網絡用戶) | SRM平台(電信網絡用戶) | 平台郵箱 | 平台OA | 收藏
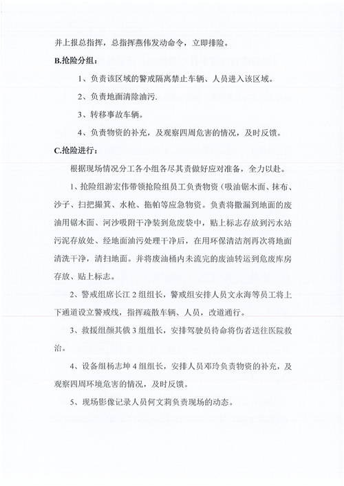
重慶光大産業有限公司2022年環境應急演練記錄
2023-07-17

地址:重慶市渝北區兩路空港工業園區長翔路8号 E-mail:gdxs@cqgdcy.com 郵編:401120 電話:023-67182666-2666

Copyright 2018-2026 重慶光大産業有限公司版權所有 ALL Righted Reserved. 技術支持:三九互聯 備案号:京ICP證000000号

電子營業執照
光大官網二維碼